
信息阅读
时间:2026-04-21 阅读量:5次
2026年1月19日,大同师范语委办主办的“普通话助力专业发展”主题大赛圆满落幕。中文系学子历经初赛的层层筛选、复赛的激烈比拼,最终在决赛舞台大放异彩,用标准发音与真挚表达诠释语言之美。

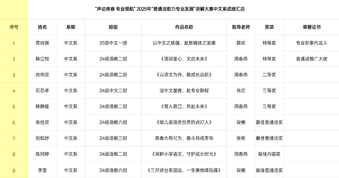
本次大赛中,中文系学子表现亮眼,捷报频传。葛诗琪、韩江悦凭借扎实的语言功底、流畅的表达技巧斩获特等奖。
这份荣誉的背后,离不开薛欢、周春燕两位老师的悉心指导,从吐字归音的细节打磨,到情感表达的精准拿捏,老师们的专业引领为选手筑牢底气。

尚雨欣同学以稳定的发挥、真挚的表达赢得认可,在比拼中展现出持续进步的潜力,用努力书写着青春的成长答卷,同时在本场大赛中荣获二等奖。

中文系的同学从备赛到赛场,他们始终保持着对语言的热爱与执着,每一次练习都凝聚着汗水,每一次表达都充满诚意,这份坚持本身就是一种胜利。
石芯卓、韩静媛斩获三等奖。单项奖评选中,张佳欣、刘航妤、李莹凭借规范发音摘得最佳普通话奖,陈珂婷以深刻的内容构思拿下最佳内容奖。
以赛促学,以声赋能。此次大赛不仅为同学们搭建了展示自我的平台,更让大家深刻体会到普通话对师范专业发展的重要意义。未来,中文系学子将继续以声为翼,在语言传承与专业成长的道路上稳步前行!
编辑:葛诗琪