人才招聘
|
收费系统
|
教务系统
招生电话:0352-2186878
学校概况
学校简介
领导介绍
学校标识
历史沿革
校内地图
学校位置
机构设置
党政管理机构
教学辅助机构
教学业务机构
党建工作
组织建设
党建动态
教学科研
教学动态
科研学术动态
招生就业
招生宣传
招生简章
招生章程
招聘信息
就业指导
信息公开
走进校园
校园生活
后勤服务
心理咨询
校园风貌
学校概况
学校简介
领导介绍
学校标识
历史沿革
校内地图
学校位置
机构设置
党政管理机构
教学辅助机构
教学业务机构
党建工作
组织建设
党建动态
教学科研
教学动态
科研学术动态
招生就业
招生宣传
招生简章
招生章程
招聘信息
就业指导
信息公开
走进校园
校园生活
后勤服务
心理咨询
校园风貌
公共服务
人才招聘
收费系统
教务系统
招生电话:0352-2186878
信息阅读
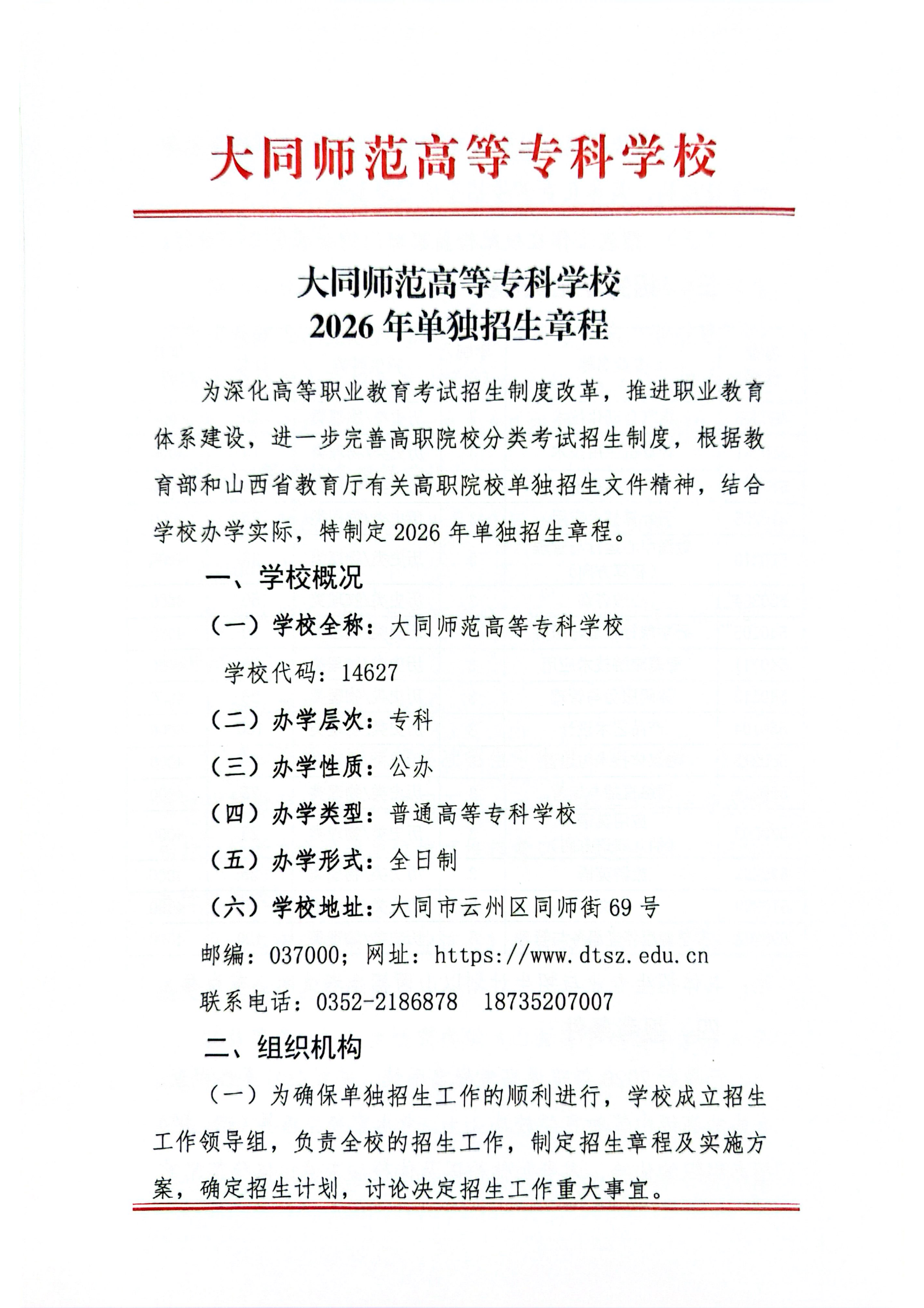
大同师范高等专科学校2026年单独招生章程
时间:2026-03-23 阅读量:764次
PDF预览
上一页
第
1
页 / 共
1
页
下一页
关闭
来源:教务处
审核:教务处
关键词:
大同师范高等专科学校2026年单独招生章程
上一篇:
大同师范高等专科学校2025年质量年报
下一篇:
大同师范高等专科学校关于2026年单独招生考试的声明