人才招聘
|
收费系统
|
教务系统
招生电话:0352-2186878
学校概况
学校简介
领导介绍
学校标识
历史沿革
校内地图
学校位置
机构设置
党政管理机构
教学辅助机构
教学业务机构
党建工作
组织建设
党建动态
教学科研
教学动态
科研学术动态
招生就业
招生宣传
招生简章
招生章程
招聘信息
就业指导
信息公开
走进校园
校园生活
后勤服务
心理咨询
校园风貌
学校概况
学校简介
领导介绍
学校标识
历史沿革
校内地图
学校位置
机构设置
党政管理机构
教学辅助机构
教学业务机构
党建工作
组织建设
党建动态
教学科研
教学动态
科研学术动态
招生就业
招生宣传
招生简章
招生章程
招聘信息
就业指导
信息公开
走进校园
校园生活
后勤服务
心理咨询
校园风貌
公共服务
人才招聘
收费系统
教务系统
招生电话:0352-2186878
信息阅读
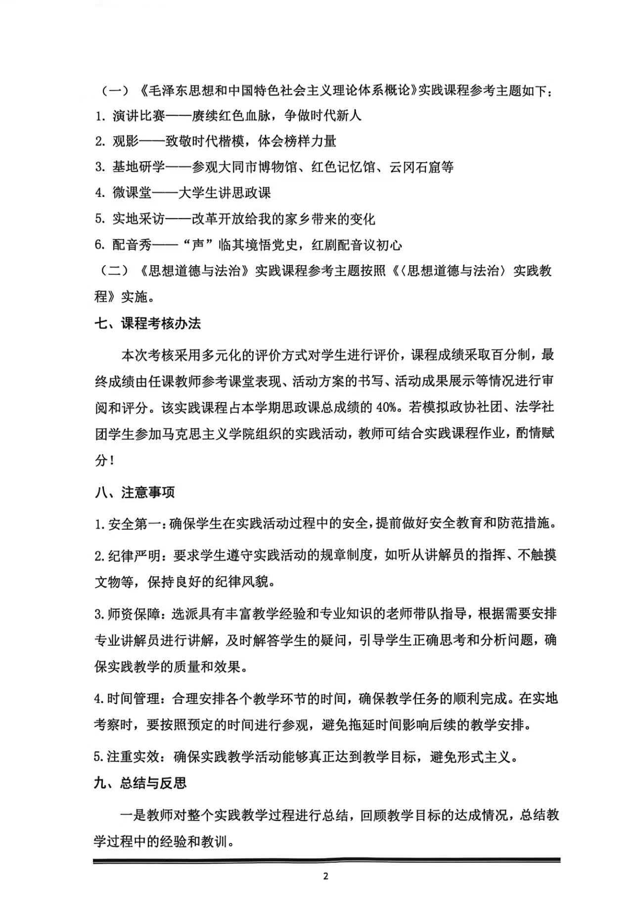
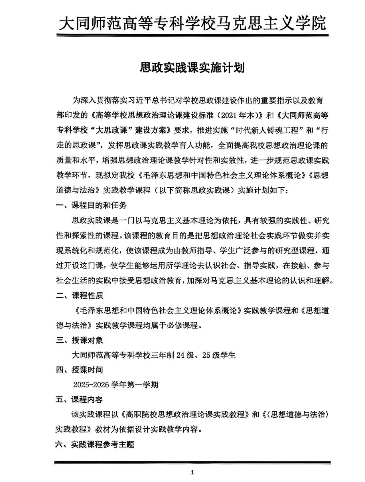
《思想政治理论社会实践课》课程实施方案2025-2026-1
时间:2025-10-17 阅读量:1045次
附件:
《思想政治理论社会实践课》课程实施方案2025-2026-1(3).docx
已下载873次
PDF预览
上一页
第
1
页 / 共
1
页
下一页
关闭
来源:原创
审核:马克思主义学院
关键词:
《思想政治理论社会实践课》课程实施方案
202520261
上一篇:
马克思主义学院关于举办思政课“精彩一课”选拔比赛的通知
下一篇:
马克思主义学院召开大同片区大中小思政课一体化县校合作集体备课